Developer Guide
- Acknowledgements
- Setting up, getting started
- Design
- Implementation
- Documentation, logging, testing, configuration, dev-ops
- Appendix: Requirements
- Appendix: Instructions for manual testing
Acknowledgements
- {list here sources of all reused/adapted ideas, code, documentation, and third-party libraries – include links to the original source as well}
Setting up, getting started
Refer to the guide Setting up and getting started.
Design
.puml files used to create diagrams are in this document docs/diagrams folder. Refer to the PlantUML Tutorial at se-edu/guides to learn how to create and edit diagrams.
Architecture

The Architecture Diagram given above explains the high-level design of the App.
Given below is a quick overview of main components and how they interact with each other.
Main components of the architecture
Main (consisting of classes Main and MainApp) is in charge of the app launch and shut down.
- At app launch, it initializes the other components in the correct sequence, and connects them up with each other.
- At shut down, it shuts down the other components and invokes cleanup methods where necessary.
The bulk of the app’s work is done by the following four components:
-
UI: The UI of the App. -
Logic: The command executor. -
Model: Holds the data of the App in memory. -
Storage: Reads data from, and writes data to, the hard disk.
Commons represents a collection of classes used by multiple other components.
How the architecture components interact with each other
The Sequence Diagram below shows how the components interact with each other for the scenario where the user issues the command delete 1.

Each of the four main components (also shown in the diagram above),
- defines its API in an
interfacewith the same name as the Component. - implements its functionality using a concrete
{Component Name}Managerclass (which follows the corresponding APIinterfacementioned in the previous point.
For example, the Logic component defines its API in the Logic.java interface and implements its functionality using the LogicManager.java class which follows the Logic interface. Other components interact with a given component through its interface rather than the concrete class (reason: to prevent outside component’s being coupled to the implementation of a component), as illustrated in the (partial) class diagram below.

The sections below give more details of each component.
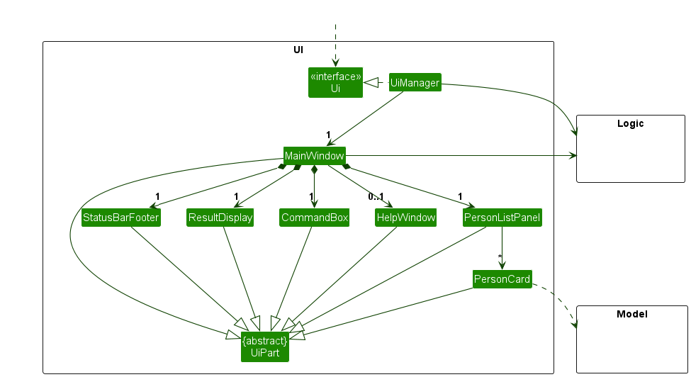
UI component
The API of this component is specified in Ui.java

The UI consists of a MainWindow that is made up of parts e.g.CommandBox, ResultDisplay, PersonListPanel, StatusBarFooter etc. All these, including the MainWindow, inherit from the abstract UiPart class which captures the commonalities between classes that represent parts of the visible GUI.
The UI component uses the JavaFx UI framework. The layout of these UI parts are defined in matching .fxml files that are in the src/main/resources/view folder. For example, the layout of the MainWindow is specified in MainWindow.fxml
The UI component,
- executes user commands using the
Logiccomponent. - listens for changes to
Modeldata so that the UI can be updated with the modified data. - keeps a reference to the
Logiccomponent, because theUIrelies on theLogicto execute commands. - depends on some classes in the
Modelcomponent, as it displaysPersonobject residing in theModel.
Logic component
API : Logic.java
Here’s a (partial) class diagram of the Logic component:

The sequence diagram below illustrates the interactions within the Logic component, taking execute("delete 1") API call as an example.

DeleteCommandParser should end at the destroy marker (X) but due to a limitation of PlantUML, the lifeline continues till the end of diagram.
How the Logic component works:
- When
Logicis called upon to execute a command, it is passed to anAddressBookParserobject which in turn creates a parser that matches the command (e.g.,DeleteCommandParser) and uses it to parse the command. - This results in a
Commandobject (more precisely, an object of one of its subclasses e.g.,DeleteCommand) which is executed by theLogicManager. - The command can communicate with the
Modelwhen it is executed (e.g. to delete a person).
Note that although this is shown as a single step in the diagram above (for simplicity), in the code it can take several interactions (between the command object and theModel) to achieve. - The result of the command execution is encapsulated as a
CommandResultobject which is returned back fromLogic.
Here are the other classes in Logic (omitted from the class diagram above) that are used for parsing a user command:

How the parsing works:
- When called upon to parse a user command, the
AddressBookParserclass creates anXYZCommandParser(XYZis a placeholder for the specific command name e.g.,AddCommandParser) which uses the other classes shown above to parse the user command and create aXYZCommandobject (e.g.,AddCommand) which theAddressBookParserreturns back as aCommandobject. - All
XYZCommandParserclasses (e.g.,AddCommandParser,DeleteCommandParser, …) inherit from theParserinterface so that they can be treated similarly where possible e.g, during testing.
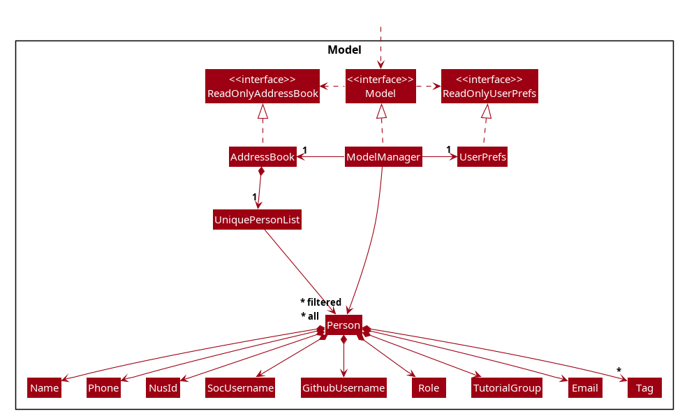
Model component
API : Model.java

The Model component,
- stores the address book data i.e., all
Personobjects (which are contained in aUniquePersonListobject). - stores the currently ‘selected’
Personobjects (e.g., results of a search query) as a separate filtered list which is exposed to outsiders as an unmodifiableObservableList<Person>that can be ‘observed’ e.g. the UI can be bound to this list so that the UI automatically updates when the data in the list change. - stores a
UserPrefobject that represents the user’s preferences. This is exposed to the outside as aReadOnlyUserPrefobjects. - does not depend on any of the other three components (as the
Modelrepresents data entities of the domain, they should make sense on their own without depending on other components)
Storage component
API : Storage.java

The Storage component,
- can save both address book data and user preference data in JSON format, and read them back into corresponding objects.
- inherits from both
AddressBookStorageandUserPrefStorage, which means it can be treated as either one (if only the functionality of only one is needed). - depends on some classes in the
Modelcomponent (because theStoragecomponent’s job is to save/retrieve objects that belong to theModel)
Common classes
Classes used by multiple components are in the seedu.address.commons package.
Implementation
This section describes some noteworthy details on how certain features are implemented.
[Proposed] Undo/redo feature
Proposed Implementation
The proposed undo/redo mechanism is facilitated by VersionedAddressBook. It extends AddressBook with an undo/redo history, stored internally as an addressBookStateList and currentStatePointer. Additionally, it implements the following operations:
-
VersionedAddressBook#commit()— Saves the current address book state in its history. -
VersionedAddressBook#undo()— Restores the previous address book state from its history. -
VersionedAddressBook#redo()— Restores a previously undone address book state from its history.
These operations are exposed in the Model interface as Model#commitAddressBook(), Model#undoAddressBook() and Model#redoAddressBook() respectively.
Given below is an example usage scenario and how the undo/redo mechanism behaves at each step.
Step 1. The user launches the application for the first time. The VersionedAddressBook will be initialized with the initial address book state, and the currentStatePointer pointing to that single address book state.

Step 2. The user executes delete 5 command to delete the 5th person in the address book. The delete command calls Model#commitAddressBook(), causing the modified state of the address book after the delete 5 command executes to be saved in the addressBookStateList, and the currentStatePointer is shifted to the newly inserted address book state.

Step 3. The user executes add n/David … to add a new person. The add command also calls Model#commitAddressBook(), causing another modified address book state to be saved into the addressBookStateList.

Model#commitAddressBook(), so the address book state will not be saved into the addressBookStateList.
Step 4. The user now decides that adding the person was a mistake, and decides to undo that action by executing the undo command. The undo command will call Model#undoAddressBook(), which will shift the currentStatePointer once to the left, pointing it to the previous address book state, and restores the address book to that state.

currentStatePointer is at index 0, pointing to the initial AddressBook state, then there are no previous AddressBook states to restore. The undo command uses Model#canUndoAddressBook() to check if this is the case. If so, it will return an error to the user rather
than attempting to perform the undo.
The following sequence diagram shows how an undo operation goes through the Logic component:

UndoCommand should end at the destroy marker (X) but due to a limitation of PlantUML, the lifeline reaches the end of diagram.
Similarly, how an undo operation goes through the Model component is shown below:

The redo command does the opposite — it calls Model#redoAddressBook(), which shifts the currentStatePointer once to the right, pointing to the previously undone state, and restores the address book to that state.
currentStatePointer is at index addressBookStateList.size() - 1, pointing to the latest address book state, then there are no undone AddressBook states to restore. The redo command uses Model#canRedoAddressBook() to check if this is the case. If so, it will return an error to the user rather than attempting to perform the redo.
Step 5. The user then decides to execute the command list. Commands that do not modify the address book, such as list, will usually not call Model#commitAddressBook(), Model#undoAddressBook() or Model#redoAddressBook(). Thus, the addressBookStateList remains unchanged.

Step 6. The user executes clear, which calls Model#commitAddressBook(). Since the currentStatePointer is not pointing at the end of the addressBookStateList, all address book states after the currentStatePointer will be purged. Reason: It no longer makes sense to redo the add n/David … command. This is the behavior that most modern desktop applications follow.

The following activity diagram summarizes what happens when a user executes a new command:

Design considerations:
Aspect: How undo & redo executes:
-
Alternative 1 (current choice): Saves the entire address book.
- Pros: Easy to implement.
- Cons: May have performance issues in terms of memory usage.
-
Alternative 2: Individual command knows how to undo/redo by
itself.
- Pros: Will use less memory (e.g. for
delete, just save the person being deleted). - Cons: We must ensure that the implementation of each individual command are correct.
- Pros: Will use less memory (e.g. for
{more aspects and alternatives to be added}
[Proposed] Data archiving
{Explain here how the data archiving feature will be implemented}
Documentation, logging, testing, configuration, dev-ops
Appendix: Requirements
Product scope
Target user profile:
- CS2103T course coordinator who manages 500+ students and a tutor team
- works mainly on a desktop workstation with a large monitor
- is extremely time-pressured and prefers high-efficiency workflows
- is a keyboard-first user who types very quickly
- prefers batch operations over repetitive manual tasks
- is comfortable using CLI-style tools, while appreciating a lightweight GUI for visibility
Value proposition: manage course logistics (students, tutors, groups) through fast, keyboard-driven commands
User stories
Priorities: High (must have) - * * *, Medium (nice to have) - * *, Low (unlikely to have) - *
| Priority | As a … | I want to … | So that … |
|---|---|---|---|
* * * |
new user | access a command summary or help guide | recall the command syntax without leaving the app |
* * * |
course coordinator | add a new student or tutor to the system | I can populate the course roster for the new semester |
* * * |
course coordinator | view a list of all users | I can get an overview of the entire cohort and staff |
* * * |
course coordinator | delete a user from the system | students who drop the course do not clutter the database |
* * |
course coordinator | bulk import student data from external files (CSV/Excel) | I don’t have to manually type in 500 student records |
* * |
course coordinator | manage over 500 student records | the system remains usable for the entire CS2103T cohort |
* * |
course coordinator | edit an existing user’s details (address/contact/tag) | the contact information and tagging remain accurate throughout the semester |
* * |
course coordinator | filter for students who are not assigned to a group | I can ensure no student is left behind before tutorials start |
* * |
course coordinator | assign students to specific tutorial groups | the teams are balanced and logistics are settled |
* * |
course coordinator | create new tutor groups | I can allocate resources for the incoming cohort |
* * |
course coordinator | view a summary of a student’s progress | I can identify who is falling behind |
* * |
course coordinator | automatically flag students who have late submissions | I can apply penalties or offer assistance without manually checking timestamps |
* * |
course coordinator | mask sensitive student data (like emails/phones) | I can limit the amount of information shared to others (without violating privacy) |
* * |
course coordinator | receive validation warnings when entering student data | I do not accidentally save invalid email formats or duplicate IDs |
* * |
course coordinator | view and add course details | all necessary administrative information is central to the system |
* * |
course coordinator | edit existing course details | I can update website links or venue changes immediately |
* * |
course coordinator | delete a course or its specific details | I can remove obsolete data from previous years |
* * |
busy coordinator | set system reminders for upcoming deadlines | I can send announcements to students on time |
* * |
course coordinator | view the overall completion status of an assessment | I know how much of the cohort has submitted their work |
* * |
power user | create short aliases for long commands | I can execute complex tasks with just a few keystrokes |
* * |
fast typist | utilize auto-completion for commands and names | I can input data faster and reduce spelling errors |
* * |
course coordinator | edit multiple records simultaneously (batch edit) | I don’t waste time making the same change to 50 different students one by one |
* * |
course coordinator | view a log of recent data changes | I can track what modifications I or the tutors have made |
* * |
course coordinator | search for any name or course instantly | I can find specific records without scrolling through long lists |
* * |
course coordinator | sort lists by name or tag | the data is presented in the most useful order for my current task |
* * |
course coordinator | see specific - actionable error messages | I can fix my input immediately without guessing what went wrong |
* * |
course coordinator | export the current roster | I can upload the data to the official university grading system |
* * |
course coordinator | save the current state of the database to a specific file | I have a portable copy of the data |
* * |
course coordinator | choose how to handle duplicate entries during import | I can update existing records without creating clones |
* * |
course coordinator | trigger emails to a filtered list of students | I can send targeted announcements quickly |
* * |
course coordinator | access a command summary or help guide | I can refresh my memory on syntax without leaving the app |
* * |
course coordinator | access a settings menu | I can configure the application behavior to my liking |
* * |
late-night user | toggle between dark and light modes | I can reduce eye strain |
* * |
course coordinator | adjust the text size | the interface remains readable on different monitors |
* * |
course coordinator | experience instant feedback (<100ms) even under load | my fast workflow is not interrupted by loading screens |
* |
course coordinator | view a specific user’s profile | I can quickly access their contact details, SOC ID and GitHub ID when needed |
* |
course coordinator | initialize a new course container | I can begin setting up a new iteration of CS2103T |
* |
course coordinator | add new assessment items | the grading structure is defined for the semester |
* |
course coordinator | set deadlines for assessments | the system can track lateness automatically |
* |
keyboard-first user | use custom keybindings for common actions | I can navigate the app without slowing down to use the mouse |
* |
fast working user | undo my last command | I can instantly rectify mistakes without re-entering data |
* |
power user | use SQL-like syntax to query the data | I can perform complex filtering operations that standard buttons don’t support |
* |
course coordinator | generate a formatted PDF/Text report | I can share course statistics with the faculty |
* |
course coordinator | load data from a specific file | I can switch between different semesters or backup versions |
* |
course coordinator | configure automatic backups | I do not lose critical course data in the event of a crash |
* |
course coordinator | apply different visual themes | the environment feels personalized and pleasant to use |
Use cases
(For all use cases below, the System is the Course Management System and the Actor is the course coordinator, unless specified otherwise)
Use case: Assign a student to a tutorial group
MSS
- Course coordinator requests to list students who are not assigned to any tutorial group
- Course Management System shows the filtered list of unassigned students
- Course coordinator selects a student and requests to assign the student to a specified tutorial group
-
Course Management System assigns the student
Use case ends.
Extensions
-
2a. There are no unassigned students.
Use case ends.
-
3a. The specified tutorial group does not exist.
- 3a1. Course Management System shows an error message.
- 3a2. Course coordinator creates the tutorial group.
-
3a3. Course coordinator retries the assignment.
Use case resumes at step 3.
Use case: Import a student roster from CSV/Excel
MSS
- Course coordinator requests to import roster data and provides a file path
- Course Management System parses the file and validates the records
- Course Management System shows a preview summary (e.g., number of records, warnings, duplicates)
-
Course Management System imports the records and shows a completion summary
Use case ends.
Extensions
-
2a. The file cannot be read (missing, corrupted, unsupported format).
-
2a1. Course Management System shows an error message describing the issue.
Use case ends.
-
-
2b. Some records contain invalid data.
- 2b1. Course Management System shows validation warnings and which rows/fields are problematic.
-
2b2. Course coordinator fixes the source file and retries the import.
Use case resumes at step 1.
Non-Functional Requirements
- Should work on any mainstream OS as long as it has Java
17or above installed. - Should be able to manage at least 500 student records (and associated tutors, groups, and courses) without a noticeable sluggishness in performance for typical usage.
- For common operations (e.g., search, filter, list, assign, edit), the system should provide instant feedback (target: under 100ms) for a dataset size of 500 students.
- A user with above average typing speed for regular English text (i.e. not code, not system admin commands) should be able to accomplish most of the tasks faster using commands than using the mouse.
- Should provide clear, actionable validation and error messages that help users recover quickly.
Glossary
- Mainstream OS: Windows, Linux, Unix, MacOS
- Tutorial group: A tutor-led subgroup of students for administrative and teaching allocation purposes.
- Sensitive student data: Private fields such as phone numbers that may need masking.
Appendix: Instructions for manual testing
Given below are instructions to test the app manually.
Launch and shutdown
-
Initial launch
-
Download the jar file and copy into an empty folder
-
Double-click the jar file Expected: Shows the GUI with a set of sample contacts. The window size may not be optimum.
-
-
Saving window preferences
-
Resize the window to an optimum size. Move the window to a different location. Close the window.
-
Re-launch the app by double-clicking the jar file.
Expected: The most recent window size and location is retained.
-
Adding a student / tutor
-
Adding a person while all persons are being shown
-
Prerequisites: List all persons using the
listcommand. Multiple persons in the list. -
Test case:
add n/John Doe id/A0123456X role/student soc/johnd gh/john-gh p/91234567 e/john@example.com t/T01
Expected: New contact is added to the list. Details of the added contact shown in the status message. -
Test case:
add n/David Tan id/A0211111C role/student soc/david1 gh/davidtan99 e/david@u.nus.edu p/97654321 t/T05twice
Expected: If a person with the same NUS ID / SoC username / GitHub username / email already exists, the app shows an error message indicating a duplicate NUS ID. No person is added. Status bar remains the same. -
Other incorrect add commands to try:
add,add n/
Expected: Validation errors are shown describing the missing required fields or incorrect format.
-
Deleting a person
-
Deleting a person while all persons are being shown
-
Prerequisites: List all persons using the
listcommand. Multiple persons in the list. -
Test case:
delete 1
Expected: First contact is deleted from the list. Details of the deleted contact shown in the status message. -
Test case:
delete 1 3
Expected: First and third contacts are deleted from the list. Details of the deleted contacts shown in the status message. -
Test case:
delete id/A0000001B
Expected: The contact with NUS IDA0000001Bis deleted from the list. Details of the deleted contact shown in the status message. -
Test case:
delete id/A0000001B A0000003D
Expected: The contacts with NUS IDsA0000001BandA0000003Dare deleted from the list. Details of the deleted contacts shown in the status message. -
Test case:
delete 1 1
Expected: First contact is deleted only once. Details of the deleted contact shown in the status message. -
Test case:
delete id/A0000001B A0000001B
Expected: The contact with NUS IDA0000001Bis deleted only once. Details of the deleted contact shown in the status message. -
Other incorrect delete commands to try:
delete,delete 0,delete x,delete 999,delete id/A9999999Z
Expected: Error messages are shown describing the invalid command format or invalid target person(s).
-